Het is in Regelbeheer mogelijk om naast een ja/nee-vraag (booleaan) en een getalvraag een vraag met als antwoordvorm een keuzelijst aan te bieden. In dit artikel zal worden toegelicht hoe je deze antwoord vorm kunt toepassen bij het opstellen van vragen voor de vergunningcheck.
Snel naar:
Situaties waarin een keuzelijst kan worden toegepast
Een keuzelijst kan handig zijn om te gebruiken wanneer er een meerkeuzevraag gesteld zou kunnen worden waarbij de mogelijke antwoorden vastliggen. Het is mogelijk om een keuzelijst aan te bieden waarbij het mogelijk is om één antwoord te selecteren (keuzelijst) of waarbij het mogelijk is om meerdere antwoorden te selecteren (meerkeuzelijst). Waar voorheen een aparte ja/nee-vraag gesteld moest worden om verschillende opties uit te sluiten kan dat nu makkelijker door de opties te combineren in een keuzelijst.
In de praktijk wordt de keuzelijst onder andere gebruikt om de geselecteerde werkzaamheid of activiteit verder de specificeren. Bijvoorbeeld wanneer de activiteit dam aanleggen/verbreden/verwijderen actief is:
‘Wat gaat u precies doen met de dam?’
- Dam aanleggen
- Dam verbreden
- Dam verwijderen
Een andere toepassing van de keuzelijst kan in een situatie zijn waarbij wordt aangegeven met welk doel een bepaalde activiteit wordt gedaan. Een voorbeeld hiervan is de volgende vraag:
‘Met welk doel wordt er water uit de grond gehaald?’
- Beregening of bevloeiing
- Bluswatervoorziening
- Bouwputbemaling
- Grondsanering
- Grondwatersanering
- Proefbronnering
- Sleufbemaling
- Overige doeleinden
Gebruik een keuzelijst dus wanneer er keuze is uit meerdere antwoorden en de antwoorden vooraf bepaald kunnen worden.
Het inregelen van een keuzelijst
De toepassing van een keuzelijst kan verdeeld worden in twee onderdelen: het opstellen van de vraag en het gebruiken van de vraag in een beslistabel. Deze twee onderdelen zullen opvolgend van elkaar behandeld worden. Het opstellen van de gebruikersvraag is gelijk voor de keuzelijst en de meerkeuzelijst.
Opstellen van de gebruikersvraag
Het opstellen van een gebruikersvraag met als antwoordtype ‘(meer)keuzelijst’ verloopt vergelijkbaar met het opstellen van een gemiddelde gebruikersvraag. Hieronder wordt het proces stap voor stap doorlopen.
Stap 1
Maak een gebruikersvraag aan. Kies hierbij een naam voor de gebruikersvraag
Stap 2
Vul de vraag die gesteld zou moeten worden in bij het kopje ‘vraag’ en kies bij ‘type antwoord’ de optie ‘keuzelijst’
Stap 3
Vul bij ‘waarden’ de opties in waar de gebruiker straks uit zou moeten kiezen. Gebruik een regel per waarde.
Dit is de manier waarop je een gebruikersvraag aanmaakt. Lees in de volgende sectie hoe je deze in je regelstructuur gebruikt.
Opstellen van de regel(s)
Het opnemen van gevolgen van een bepaalde keuze van de keuzelijst in de regelstructuur zit wat ingewikkelder in elkaar. Grofweg zijn er twee manieren waarop de keuzelijst gebruikt kan worden: een tweesplitsing in antwoorden (één of een paar antwoorden geven een ‘ja’ en de rest een ‘nee’) of bij elke keuze in de keuzelijst horen andere consequenties. Deze situaties zullen hieronder beide worden toegelicht. Hierbij wordt als uitgangspunt de keuzelijst genomen met één keuze. Lees voor de uitbreiding met de meerkeuzelijst de tekst onder het kopje ‘conversie van de meerkeuzelijst’.
Situatie 1: tweesplitsing in antwoorden
De situatie kan zich voordoen waarin het voldoende is om een aantal antwoorden te selecteren die de regel moeten omzetten in een ‘ja’ uitkomst. Een voorbeeld wat we hiervoor zouden kunnen gebruiken is de eerder gestelde vraag over de doelen voor grondwaterontrekking. Het kan zijn dat meerdere uitkomsten dezelfde gevolgen hebben in de regels. Wanneer bijvoorbeeld de keuzes: bouwputbemaling, grondsanering, grondwatersanering, proefbronnering en sleufbemaling dezelfde gevolgen hebben kun je die uitkomsten combineren in één input van de beslistabel. Dit kun je op de volgende manier inregelen:
Stap 1
Maak een regel waarbij je in de beslistabel deze input nodig hebt.
Stap 2
Voeg de desbetreffende gebruikersvraag toe aan de beslistabel.
Stap 3
Kies bij de ‘conversie’ voor ‘komt wel voor in de lijst’. Dit betekent dat de wanneer de opgegeven waarden voorkomen in de lijst er een ‘ja’ gegenereerd wordt.
Stap 4
Kies bij ‘waarden’ voor de waarden waarbij de regel een ‘ja’ zou moeten genereren. Voor de overige waarden genereert de regel een ‘nee’ tenzij er aanvullende regels aangemaakt worden voor de overige opties, zie hiervoor de volgende sectie.
Stap 5
De geselecteerde opties genereren in de beslistabel een ‘ja’. In de situatie in de afbeelding zal bij de selectie bouwputbemaling, grondsanering, grondwatersanering, proefbronnering en/of sleufbemaling een ‘ja’ worden gegenereerd. Wanneer de regel ‘kast repareren’ ook een ‘ja’ genereerd zal de uitkomst van de beslistabel dus ‘ja’ zijn. Wanneer er bijvoorbeeld bluswatervoorziening wordt geselecteerd zal de regel een ‘nee’ genereren en de uitkomst van de tabel ‘nee’ zijn. Je hoeft voor de overige opties dus geen specifieke regel aan te maken, de opties die je niet bij ‘waarde’ geselecteerd hebt zullen door de opgestelde regel worden omgezet in een ‘nee’. Wanneer je hebt gekozen voor een meerkeuzelijst wordt een ‘ja’ gegenereerd wanneer één van de antwoorden voldoet aan de conversie. Lees hier meer over onder het kopje ‘conversie van de meerkeuzelijst’.

Situatie 2: per keuze een andere consequentie
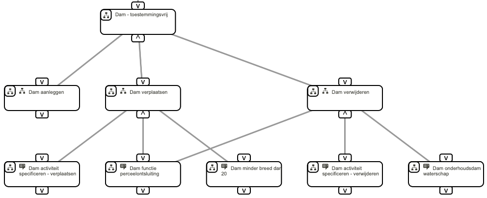
Wanneer er een keuzelijst wordt gebruikt voor het uitsplitsen van een activiteit is het gewenst om voor elke keuze uit de lijst een andere consequentie in te regelen in de regelstructuur. Dit wordt toegepast door voor elke keuze waar een andere consequentie voor geldt een nieuwe input toe te voegen aan de belistabel. Hieronder wordt het proces beschreven voor de eerder genoemde case over activiteiten bij een dam. Het scenario wordt ingevuld voor de situatie waarin de activiteiten toestemmingvrij zijn. Voor de subactiviteiten dam aanleggen, dam verplaatsen en dam verwijderen zouden er bijvoorbeeld verschillende voorwaarden kunnen gelden. We beginnen bij deze case bij de overkoepelende regel ‘dam – toestemmingsvrij’ waarin voor alle 3 de activiteit de situatie wordt ingeregeld waarin ze toestemmingsvrij zijn.
Stap 1
Maak de overkoepelende regel ‘Dam toestemmingsvrij’ aan met in de beslistabel de regels ‘dam aanleggen’, ‘dam verplaatsen’ en ‘dam verwijderen’. Wanneer een van deze regels van een ‘ja’ geeft is de activiteit met dam toestemmingsvrij. Stel de beslistabel daarom in op ‘Enkele’.
Stap 2
Open de regel ‘dam verwijderen’ en regel hier in wanneer het verwijderen van de dam toestemmingsvrij is. In deze afbeelding is dat onder voorwaarde dat de dam een functie heeft van perceelontsluiting en wanneer de dam geen onderhoudsdam van het waterschap is.
Stap 3
Naast de regels uit de vorige stap wordt aan deze beslistabel ook de keuzelijst-gebruikersvraag toegevoegd die de activiteit verder specifieert in het verwijderen van een dam. Selecteer bij de ‘conversie’ van de gebruikersvraag ‘komt wel voor in de lijst’ en bij ‘waarden’ de optie ‘dam verwijderen’. De input zal nu een ‘ja’ in de beslistabel geven wanneer deze keuze uit de keuzelijst wordt geselecteerd. De input die de keuzelijst behandeld moet altijd als eerste regel in de beslistabel worden opgenomen. Op deze manier zal de vergunningcheck de vragen aanpassen aan welke optie je uit de keuzelijst geselecteerd hebt.
Stap 4
Herhaal stap 2 en 3 voor de volgende subactiviteit, bijvoorbeeld ‘dam verplaatsen’. Open de regel en stel een beslistabel op die toetst of het verplaatsen van een dam toestemmingsvrij is in een bepaalde situatie. In deze afbeelding is dat wanneer in de keuzelijst ‘dam verplaatsen’ geselecteerd is, wanneer de dam een functie heeft van perceelontsluiting en wanneer de dam minder breed is dan 20 meter.
Op deze manier is de regelconstructie nu gereed gemaakt voor de opties ‘dam verwijderen’ en ‘dam verplaatsen’. Een overzicht van de gebouwde regelstructuur is te zien in de onderstaande afbeelding.
Wanneer in de vergunningcheck deze regels worden nagelopen zie je terugkomen dat de vragen onder de keuzelijst worden aangepast aan de geselecteerde subactiviteit, zie wederom onderstaande afbeeldingen. Op deze manier kun je de keuzelijst gebruiken om een activiteit verder uit te splitsen en de vragen die niet relevant zijn voor die specifiekere activiteit niet te tonen.

Conversie van de meerkeuzelijst
De conversie van de keuzelijst en meerkeuzelijst wijken weinig van elkaar af. De conversie van de meerkeuzelijst zal worden toegelicht door eerst uit te leggen hoe de conversie van een keuzelijst werkt en aan te vullen met de werking van de meerkeuzelijst.
De conversie van een keuzelijst met één keuze werkt op een manier dat je eerst kiest hoe hij naar de waarde moet kijken: ‘komt wel voor in lijst’ of ‘komt niet voor in lijst’. Daarna selecteer je de waarde waar hij naar moet kijken. Stel je hebt de waarden A, B en C waaruit gekozen kan worden in de lijst en je hebt een conversie van ‘komt wel voor in lijst’ met de waarde B. Dan geeft de ingestelde regel een ‘ja’ bij de keuze voor optie B. Bij de keuze van optie A en C geeft de regel een ‘nee’. De conversie van de meerkeuzelijst werkt vrij vergelijkbaar.
Bij een meerkeuzelijst werkt de conversie wanneer er minimaal één gekozen waarde aan de conversie voldoet. We nemen weer de A,B en C als waarden zoals in het voorgaande voorbeeld. Bij een conversie in de meerkeuzelijst van ‘komt wel in lijst voor’ met A,B geeft de regel een ‘ja’ wanneer óf de A óf de B (of beide) zijn gekozen. Een van de waarden van de conversie hoeft dus maar gekozen te worden om de regel een ‘ja’ te laten geven. Wanneer je wilt dat beide keuzes (A én B) geselecteerd moeten worden om een ‘ja’ te genereren kun je dat oplossen met een extra regel met een ‘alle’ beslissingsvorm.
| regel met de conversie ‘komt wel voor in lijst’ met de waarde A | ja | - |
| regel met de conversie ‘komt wel voor in lijst’ met de waarde B | ja | - |
| ja | nee |
Samenvattend
Een keuzelijst kan dus gebruikt worden voor het opstellen van een meerkeuzevraag waarbij de mogelijke antwoorden vast staan. Hij kan bijvoorbeeld worden ingezet om een activiteit verder te specificeren of het doel van een bepaalde activiteit aan te geven. Je kunt de regel met als input de keuzelijst implementeren op een wijze dat één antwoord of een set van antwoorden een ‘ja’ geeft. De rest geeft in dat geval automatisch een ‘nee’. Daarnaast kun je meerdere regels aanmaken voor dezelfde keuzelijst die allen een verschillende betekenis geven aan een geselecteerde waarde. Op deze manier kun je de vervolgvragen laten afhangen van keuze die gemaakt is in de keuzelijst.