Regelbeheer is zodanig ingericht dat je voor het grootste gedeelte vrij bent om het te gebruiken zoals je voor jullie organisatie wenselijk acht. Echter, is de applicatie met bepaalde werkwijze in gedachte ontworpen waardoor deze werkwijze op sommige punten wellicht handig is om aan te houden. Buiten deze reden is het ook fijn om in de vorm van een voorbeeld te zien hoe die achterliggende werkwijze er in de praktijk uitziet. In dit artikel zullen we de stappen die worden doorlopen in die zogenoemde optimale werkwijze omschrijven en het geheel voorzien van voorbeelden door de stappen op basis van een case te doorlopen.
Snel naar:
Noodzaak
Zoals omschreven is ieder vrij de applicatie naar zijn wens te gebruiken. Wellicht is het wel handig om te weten dat een aantal situaties zich daar beduidend minder voor lenen. Een belangrijke factor hierin zijn de eisen die het DSO stelt aan de toe te leveren informatie. Wanneer er informatie in de applicatie wordt ingevoerd met de intentie dit door te leveren naar het DSO, zijn er wat meer voorwaarden om rekening mee te houden.
Voorwaarden kort op een rij:
- De juridische teksten moeten voorzien zijn van een type, nummer, type inhoud, structuurelementen of tekst, en dienen (al dan niet via andere tekstelementen) opgenomen te zijn in een document
- Aan regels mag maar één tekst gekoppeld zijn. Zorg er voor dat de regel-tekst koppeling waar nodig wél is gemaakt (zie ook stap 7 verderop)
- Zorg dat alle toepasbare regels voor een bepaald document onder één onderwerp geschaard zijn (met uitzondering van de toepasbare regels bedoeld voor de indieningsvereisten)
- Controleer of de Regelbeheer-werkzaamheden aan de juiste DSO-werkzaamheden gekoppeld zijn (we kunnen niet verzekeren dat het mogelijk is om meerdere Regelbeheer-werkaamheden aan één DSO-werkzaamheid te koppelen)
- Zorg dat de regels aan de juiste activiteiten gekoppeld zijn, en de activiteiten aan de werkzaamheden
- Controleer of bij het te publiceren besluit de juiste metadata is opgegeven (functionaliteit is in ontwikkeling).
- Locaties moeten correct gekoppeld zijn
Best practice – uitleg
STAP 1
Inlezen juridische tekst
Pak een in te voeren stuk juridisch document
Neem een stuk van het juridische document wat ingevoerd moet worden in de applicatie. Het is vaak fijn om een juridisch stuk te nemen wat de regels beschrijft voor één activiteit.
Zoek de specifieke verwante artikelen hiervan bij elkaar
De activiteit kan ook opgedeeld zijn in twee zeer verwante activiteiten zoals brug aanleggen en brug verwijderen, deze kunnen gelijktijdig worden opgepakt.
Lees grondig
Lees de juridische tekst grondig door en kom in overeenstemming met elkaar wat er precies staat en/of wordt bedoeld.
Maak expliciet
Wanneer je de tekst toepasbaar wilt maken, kun je dat niet doen wanneer het vaag is waar de grens ligt. Het is dus aan te raden dit expliciet te maken voor het beginnen hieraan om het proces wat vloeiender te laten verkopen. Dit kan onder andere door een samenvattende beslistabel op te stellen of door in een stroomschema uit te tekenen welke elementen en paden er zijn.
Voorbeeld case
Voor de voorbeeldcase is gekozen voor de juridische correspondentie bij de activiteit ‘het aanleggen en verwijderen van een brug’. Hieronder is de juridische tekst weergegeven:
Hoofdstuk 2 Algemene regels
Afdeling 2.9 Algemene regels het aanleggen en verwijderen van een brug
Paragraaf 2.9.1 het aanleggen en verwijderen van een brug
Artikel 2.9.1.1 Toepassingsbereik
Deze paragraaf is van toepassing op het aanleggen en verwijderen van een brug, voor zover de brug wordt aangelegd of verwijderd in een overige water of een schouwwater voor zover deze niet is gelegen in een waterkering of beschermingszone van een waterkering en deze niet wordt aangelegd in een vaarweg in beheer bij Wetterskip Fryslân.
Artikel 2.9.1.2 Vrijstelling en algemene regels
Het verbod om zonder vergunning werken te plaatsen en te behouden, bedoeld in artikel 2.1.1.3, eerste en tweede lid, geldt niet voor degene die een brug aanlegt of verwijdert indien:
a) de brug minimaal 10 meter van een ander kunstwerk wordt aangelegd;
b) de pijlers van de brug niet in het water staan;
c) de taluds onder de brug en tot 2 meter aan weerszijden hiervan, worden voorzien van een deugdelijke grondkering;
d) het watervoerend profiel niet wordt versmald;
e) beschadigingen en/of verzakkingen moeten zoveel mogelijk worden voorkomen en indien zich deze voordoen direct worden hersteld;
f) bij verwijdering van de brug wordt het bestaande profiel van het oppervlaktewaterlichaam gelijk aan het aansluitend profiel hersteld.
Artikel 2.9.1.3 Vrijstelling meldplicht
Degene die een brug aanlegt waarvoor ingevolge artikel 2.9.1.1. en artikel 2.9.1.2 geen vergunning is vereist, hoeft dit niet te melden.
Een omschrijving van de mogelijke interpretatie:
Artikel 2.9.1.1
Deze paragraaf is blijkbaar alleen van toepassing wanneer de activiteit wordt uitgevoerd in een overig water of schouwwater met uitzondering van gebied die zich categoriseren als waterkeringen, beschermingszones van waterkeringen en vaarwegen in beheer bij het waterschap.
Artikel 2.9.1.2
De formulering van de eerste alinea is wat ingewikkeld. We interpreteren het standpunt als een ‘nee, tenzij’. Zonder deze opgestelde regels ben je altijd vergunningplichtig bij het aanleggen van een brug, maar in een aantal specifiek benoemde situaties ben je niet vergunningplichtig. Deze specifieke situaties zijn niet allemaal even vanzelfsprekend. Hieronder worden ze een voor een onder de loep genomen:
a) Geldt dit alleen voor het aanleggen van een brug?
We gaan er nu even uit van wel
b) Geldt dit ook alleen voor het aanleggen van een brug?
We zullen er in dit voorbeeld mee rekenen dat dit voor het verwijderen en aanleggen uitmaakt.
c) De formulering hiervan is vrij vaag; wat is een deugdelijke grondkering?
In plaats van het verwerken van deze wens als eis voor een vergunning zou je dit ook kunnen meegeven als voorwaarde bij de vergunning. In deze case zullen we hem opnemen als eis voor de vergunning.
d) Dit zou ook alleen voor het aanleggen van een brug relevant zou kunnen zijn.
In de case nemen we het mee als relevant voor het aanleggen en verwijderen.
e) Hiervoor geldt hetzelfde als voor punt c. Deze zou ook kunnen worden opgegeven als voorwaarde. In de case zullen we hem meenemen als gebruikersvraag voor de aanvraag
f) Deze geldt duidelijk alleen voor het verwijderen van een brug.
Deze juridische tekst is voor een leek (zoals wij) niet erg veelzeggend. Wellicht zouden we hier nog wat toelichting willen geven over wat hier precies mee bedoeld wordt.
Artikel 2.9.1.3
Dit artikel omschrijft vooral de beoordeling van de bovenstaande eisen. Wanneer het artikel van toepassing is volgens artikel 2.9.1.1. en wanneer er geen vergunning nodig is omdat aan alle voorwaarden (die voor die activiteit gelden) worden voldaan dan heb je ook geen meldplicht. In dit geval kun je in deze case twee soorten uitkomsten hebben: plichtenvrij of vergunningsplicht.
STAP 2
Maak het digitale document aan
Wanneer de interpretatie van de juridische tekst duidelijk is, kunnen we het gebruikte deel van het document gaan digitaliseren. Binnen Regelbeheer wordt onder een document een individueel tekstdocument verstaan waarin een stelsel van juridische regels is vastgelegd. Maak een document aan in de documenten-ingang waar het desbetreffende stuk juridische tekst onderdeel van is.
Wanneer het document is aangemaakt, kun je via de documentstructuur-functionaliteit de gewenste documentstructuur opbouwen.
Voorbeeld case
De tekst uit de case komt uit een waterschapsverordening. Deze kunnen we toevoegen als document met bijvoorbeeld een naam als: Waterschapsverordening Berg en zee 2020.
STAP 3
Maak juridische tekst aan
Na het aanmaken van het document kunnen de losse juridische tekstelementen stuk voor stuk worden aangemaakt. De juridische tekst moet in de applicatie worden opgesplitst tot lid-niveau. Het aanmaken kan op twee manieren worden aangepakt: 1 via de documentstructuur-functionaliteit in de documenten-pagina of 2 door alle losse juridische tekstelementen toe te voegen via de juridische tekst menu-ingang.
1 Open de document-pagina van het aangemaakte document. Voeg bij de documentstructuur-functionaliteit de verschillende juridische elementen toe met de ‘voeg element toe’-knop. Begin bij het hoogste niveau in het document, bijvoorbeeld de hoofdstukken. Voeg daarna onder de hoofdstukken de bijbehorende paragrafen toe. Dit kan via de ‘voeg element toe’-knop en door bij ‘onderdeel van’ het hoofdstuk te kiezen waar de paragraaf onderdeel van uitmaakt. Je kunt ook bij het desbetreffende hoofdstuk in de tabel via de drie puntje met de ‘voeg onderdeel toe binnen dit element’ de onderliggende paragraaf aanmaken.
of
2 Maak alle juridische elementen voor het vormen van de structuur aan bij de juridische teksten menu-ingang. Begin bij het hoogste niveau in het document. Dit zou bijvoorbeeld het hoofdstuk kunnen zijn. Maak een juridisch tekstelement hiervoor aan met de desbetreffende titel en kies voor ‘type inhoud’ structuur. Voeg daarna het element toe wat zich er direct onder bevind, bijvoorbeeld de afdeling. Dit kun je doen door bij de menu-ingang van juridische teksten een nieuwe juridische tekst aan te maken en deze via de ‘bevat’-functionaliteit toe te voegen bij het hoofdstuk. Maar je kunt ook de nieuwe juridische tekst aanmaken door bij de ‘bevat’-functionaliteit de gewenste nieuwe naam in te typen. Er verschijnt onderaan het keuzemenu een ‘+’ met de nieuwe naam erachter. Hiermee maak je de nieuwe juridische tekst aan en is hij meteen een onderdeel van het hoofdstuk.
Gebruik van werkingsgebied = beheergebied
Wanneer een regel altijd geldt, dus niet bij een specifieke locatie, selecteer dan bij ‘werkingsgebied’ de optie ‘beheergebied’. Kies niet voor ‘specifieke locaties’ waarbij je hier het beheergebied te selecteert. Dat kan problemen opleveren.
Vul de rest van de eigenschappen in
Vul na of tijdens het aanmaken van de benodigde structuur, ook de rest van de eigenschappen van de juridische element correct in. Meer informatie hierover kun je vinden in dit artikel.
Koppel hoogste type structuurelement
Vergeet niet het hoogste type structuurelement, bijvoorbeeld het hoofdstuk, te koppelen aan het document door deze in de ‘bevat’ functie van het lichaam van het document toe te voegen.
Splits teksten niet verder op dan lid-niveau bij doorleveren DSO
Bij het invoeren van de inhoudelijk teksten van de juridische elementen is het aan te raden de juridische teksten niet verder op te splitsen dan het lid-niveau wanneer je ze door zou willen leveren naar het DSO. Het lijkt misschien makkelijker om de losse stukken toepasbaar te maken dan wanneer er veel beslissingselementen in een artikel of lid staan, maar helaas worden losse stukken juridische tekst zonder een ‘lid’- of ‘artikel’-label niet erkend door het DSO. Als alternatief kun je de per lijst item ook toepasbare regels aanmaken om het voor jezelf overzichtelijk te houden. Deze kun je samenbinden in één overkoepelende regel, die je vervolgens aan de tekst kunt koppelen. Hierdoor voldoe je nog steeds aan de voorwaarden maar blijven de toepasbare regels overzichtelijk.
Na deze stap is de juridische tekst kant van het invullen in de applicatie gedaan en is het tijd voor het toepasbaar maken van de ingevulde teksten.
Voorbeeld case
Voor de gekozen case maken we een aantal juridische elementen aan:
Titel
|
Type
|
Nummer
|
Bevat
|
| Algemene regels het aanleggen en verwijderen van een brug |
Afdeling |
2.9 |
Het aanleggen en verwijderen van een brug |
| Het aanleggen en verwijderen van een brug |
Paragraaf |
2.9.1 |
Toepassingsbereik, Vrijstelling en algemene regels, vrijstelling meldplicht |
| Toepassingsbereik |
Artikel |
2.1 |
|
| Vrijstelling en algemene regels |
Artikel |
2.2 |
|
| Vrijstelling meldplicht |
Artikel |
2.3 |
|
De nummering van deze elementen wijkt mogelijk wat af van de bekende nummering. Hiervoor geldt eveneens dat het DSO een standaard heeft opgesteld waar de juridische elementen aan moeten matchen. Meer uitleg hierover kun je vinden in dit artikel.
De toegevoegde artikelen krijgen als ‘type inhoud’ tekst. Onder het kopje ‘tekst’ kan nu de inhoudelijke juridische tekst worden toegevoegd. De rest van de elementen krijgt als ‘type inhoud’ structuur om de onderliggende juridische teksten te koppelen.
Voor het finaliseren van de documentstructuur koppelen we afdeling 2.9 onder het lichaam van het aangemaakte document. Hiervoor gaan je naar het document, klik je op het lichaam en voeg je onder de ‘bevat’ functionaliteit het juridische structuurelement van de afdeling toe.
STAP 4
Maak activiteiten en werkzaamheden aan
Na het invullen van de juridische tekst kunnen de verschillende referentie-elementen stuk voor stuk worden aangemaakt in de applicatie. De volgorde maakt niet erg veel uit tussen de activiteiten, werkzaamheden, locaties en gebruikersvragen. Voor nu zal in het voorbeeld activiteiten en werkzaamheden als eerst worden toegevoegd.
Voeg activiteiten en werkzaamheden toe
Activiteiten en werkzaamheden hebben elk net een andere functie in de applicatie. Activiteiten staan voor de handelingen die worden uitgevoerd volgens het juridische opschrift. De naam hiervan zou één-op-één moeten overeenkomen met de juridische tekst.
Een werkzaamheid beschrijft dezelfde handeling maar dan op een manier benoemd die voor de gemiddelde burger begrijpelijk is. Een boom kappen wordt bijvoorbeeld juridisch vaak ‘houtopstand vellen’ genoemd. Wanneer je deze handeling toevoegt in de applicatie, kun je de activiteit de naam ‘houtopstand vellen’ geven. De bijbehorende werkzaamheid zou in dit geval ‘boom kappen’ kunnen zijn. Op deze manier worden de juridische kant vertaald en daarmee dichterbij de belevingswereld van de burger gebracht.
Koppel ingevoerde activiteiten en werkzaamheden
De ingevoerde activiteiten en werkzaamheden moeten aan elkaar gekoppeld worden. Lees hoe je dit kan doen in dit artikel. Het is mogelijk om meerdere activiteiten onder een werkzaamheid te scharen en andersom. Het voordeel hiervan is dat je hiermee de burger kunt helpen bij zijn vergunningaanvraag door activiteiten bij elkaar te bundelen die bijna altijd samen worden uitgevoerd. Het zou zo kunnen zijn dat bij een aanleggen van een brug men bijna altijd ook grond moet afgraven. De werkzaamheid ‘aanleggen van een brug’ zou gekoppeld kunnen worden aan de activiteit ‘aanleggen van een brug’ en ‘grond afgraven’. Hierdoor zal de burger voor beide activiteiten de bijbehorende vragen kunnen beantwoorden.
Koppel aan functionele structuur
Voor het doorleveren van de activiteiten en werkzaamheden aan het DSO is het ook zaak dat deze worden gekoppeld aan de functionele structuur. Het is op de pagina van de werkzaamheid mogelijk om de werkzaamheid te koppelen aan de corresponderende DSO-werkzaamheid. Lees hoe je dit kan doen in dit artikel. Volgens de DSO-standaard moet deze relatie 1-op-1 zijn.
Voorbeeld case
In de gekozen case moeten er twee activiteiten worden aangemaakt: ‘aanleggen van een brug’ en ‘verwijderen van een brug’. Aangezien de betekenis van deze benamingen algemeen bekend zijn, kunnen de bijbehorende werkzaamheden ook dezelfde namen krijgen.
De activiteit ‘aanleggen van een brug’ wordt vervolgens gekoppeld met de werkzaamheid ‘aanleggen van een brug’. Hetzelfde wordt gedaan voor het verwijderen van een brug.
Stel bij beide werkzaamheden de keuze onder DSO-koppeling goed in. Kies hierbij voor de optie: ‘Gebruik werkzaamheid bij vergunningcheck en indienen in het DSO’. Kies vervolgens onder het kopje: Corresponderende werkzaamheid in de stelselcatalogus bij de werkzaamheid ‘aanleggen van een brug’ de DSO-werkzaamheid ‘BrugPlaatsen‘. De werkzaamheid ‘verwijderen van een brug’ kan worden gekoppeld aan de DSO-werkzaamheid ‘BrugWeghalen‘.
STAP 5
Voeg de locaties toe
Naast de activiteiten en werkzaamheden kunnen ook de locaties die in het juridisch stuk tekst worden benoemd worden toegevoegd in de applicatie. Bekijk welke verschillende locaties genoemd worden en voeg de nog niet bestaande locaties toe bij de locatie-ingang. Wanneer je een locatie toevoegt is hij nog niet gekoppeld aan een specifiek gebied op de kaart. Deze koppeling kun je maken door de juiste verbindingen te leggen met de geïmporteerde data van de GIS server.
Bij het toevoegen van overlappende locaties kunnen verschillende keuzen gemaakt worden. Er kan voor gekozen worden om alle soorten locaties los te definiëren in GIS en in de applicatie. Middels een beslistabel kunnen de verschillende locaties ook gebundeld een specifieke situatie bewerkstelligen. Op deze manier zijn de ingevoerde locaties het meest herbruikbaar maar wordt de regelstructuur iets uitgebreider. Een voorbeeld hiervan is te lezen in het casegedeelte van deze stap. De andere mogelijkheid is om in GIS de locaties samen te voegen. Hierdoor zijn er in Regelbeheer minder verschillende locatiekoppeling nodig. De structuur wordt hierdoor makkelijker maar het gevolg is een hoop verschillende locaties om te up-to-date te houden op de GIS server.
Voorbeeld case
De tekst van de case bevat een vijftal locaties: overig water, schouwwater, vaarweg in beheer bij het waterschap, beschermingszone waterkering, waterkering. Deze locaties moeten worden toegevoegd aan de applicatie.
Zoals in de tekst links staat beschreven, kunnen deze locaties los worden ingevoerd of op een manier dat overlappende gebieden met eenzelfde functie in dit juridische stuk worden samengevoegd. Overig water en schouwwater zouden in deze case altijd apart moeten worden ingevoerd van de andere locaties omdat ze een andere functie hebben in dit juridische stuk. De andere locaties zijn namelijk uitzonderingen van locaties waar de regels níet gelden en het overig en schouwwater zijn locaties waar de regels wél gelden. Mochten het overig en schouwwater overlappen, zou je deze wel als één locatie kunnen toevoegen, met als naam bijvoorbeeld: ‘overig water en schouwwater’. Hierdoor hoef je maar één locatie te selecteren als werkingsgebied van de regels. De locaties: waterkering, beschermingszone waterkering en vaarweg in beheer bij het waterschap zou je op deze zelfde manier kunnen samenvoegen. Over het algemeen worden de locaties toch al los opgenomen gezien het voordeel van herbruikbaarheid en het verminderde beheer. Voor deze case zullen we de locaties ook los invoeren.
STAP 6
Voeg gebruikersvraag toe
Na het toevoegen van de locaties en activiteiten en werkzaamheden kunnen de gebruikersvragen ook worden toegevoegd. Het is vaak vrij duidelijk uit de tekst af te leiden welke vragen er gesteld zouden moeten worden aan de burger. Voer deze vragen één voor één in bij gebruikersvragen (of voeg ze direct toe in de beslistabel). Voor de namen van de gebruikersvragen kun je binnen de organisatie ook conventies afspreken (zie artikel over naamconventies). Bij het formuleren van de vraagstelling is het belangrijk om het taalniveau B1 in het achterhoofd te houden, zodat de vragen makkelijk interpreteerbaar zijn voor burgers (zie de schrijfwijzer van het DSO). Wat hier ook bij kan helpen is het invullen van extra informatie onder ‘toelichting’ in de vorm van tekst of afbeeldingen.
Relatie tussen formulering en vervolggebruik van het antwoord
Bij het formuleren van de vragen kan er gelet worden op de relatie tussen de formulering en het vervolggebruik van het antwoord. Wanneer je bijvoorbeeld in de beslistabel een ‘alle’ beslissingsvorm wilt gebruiken, zou het handig kunnen zijn om de vragen zodanig te formuleren dat alle antwoorden een ‘ja’ als positieve uitkomst hebben. Het nadeel hiervan is dat burgers verward kunnen raken door ontkennende vragen. Bijvoorbeeld de vraag “Staan de pijlers van de brug in het water?” heeft een positief gevolg wanneer hij wordt beantwoord met een ‘nee’. Omdat bij het aanleggen van een brug de pijlers niet in het water moeten staan om vergunningsvrij een brug aan te leggen.
Daarnaast is er ook de keuze of men een vraag met een ja/nee antwoord opstelt, een vraag met een getal als antwoord of een vraag met een keuzelijst. We raden aan een getal alleen te gebruiken wanneer je de intentie hebt de vraag te hergebruiken. Anders maakt het de situatie alleen maar onnodig ingewikkeld.
Voorbeeld case
Voor het uitwerken van de case over het aanleggen/verwijderen van bruggen zijn een aantal gebruikersvragen aangemaakt. Allen afkomstig uit artikel 2.9.1.2 (in de applicatie met de nummering 2.2). We kiezen voor deze case om niet met ontkennende vragen te werken maar de beoordeling op te lossen in de beslistabel. We hebben verder geen aandacht besteed aan de duidelijkheid van de vragen. Het is aan de raden om ze begrijpelijker te formuleren en toelichtingen/afbeeldingen toe te voegen. Daarnaast zijn alle vragen met een ja/nee antwoord te beantwoorden.
Naam
|
Vraag
|
| 10 meter tot een ander kunstwerk? |
Wordt de brug op minimaal 10 meter afstand van een ander kunstwerk aangelegd? |
| Beschadigingen/verzakkingen voorkomen/hersteld? |
Worden beschadigingen en/of verzakkingen zoveel mogelijk voorkomen en indien zich deze voordoen direct hersteld? |
| Bestaande profiel hersteld? |
Wordt het bestaande profiel van het oppervlaktewaterlichaam gelijk aan het aansluitend profiel hersteld? |
| Pijlers in het water? |
Staan de pijlers van de brug in het water? |
| Taluds voorzien van grondkering? |
Worden de taluds onder de brug en tot 2 meter aan weerszijden hiervan voorzien van een deugdelijke grondkering? |
| Watervoerend profiel versmald? |
Wordt het watervoerend profiel versmald? |
STAP 7
Regels aanmaken specifiek voor de beoordeling van dit stuk juridische tekst
Deel de juridische inhoud op in verschillende stukken die bepaalde beslissingen omvatten. Probeer hier zo dicht mogelijk bij de inhoud en structuur van de tekst te blijven. Soms kan dit betekenen dat je voor je gevoel veel meer regels aanmaakt dan je nodig hebt. Maar wanneer je op deze manier werkt, is de kans dat het resultaat goed werkt groter en maak je minder aannames bij het vertalen naar de regels.
Maak een (of meer) regel(s) aan en vul de beslistabel met de gebruikersvragen die onderdeel zijn van de beslissing die je inregelt. Vul de conversie van de gebruikersvragen in. Geef hier, bijvoorbeeld bij een conversie op basis van getal, aan bij welke getallen het verdict positief is. Bijvoorbeeld de input geeft een positieve uitkomst (‘ja’) bij antwoorden groter of gelijk aan 10.
Vul in de beslistabellen ook de locatieconversies in waar nodig. Kies hierbij of het antwoord ‘ja’ moet worden gegeven wanneer de locatie ‘wordt geraakt’ of ‘niet wordt geraakt’.
Koppel de regel aan de bijbehorende activiteit(en). Sommige gebruikersvragen zullen alleen gelden voor één van bijvoorbeeld benoemde twee activiteiten, zoals alleen voor het aanleggen van een brug en niet het verwijderen ervan. Maak voor het aanbrengen van dit onderscheid een tussenregel aan met een subset van de activiteiten van de overkoepelende regel.
Selecteer bij het werkingsgebied de locatie waarbinnen deze regel van toepassing is. Dit kan een specifieke locatie zijn, zoals in de case het geval is, of het gehele beheergebied. Ook hier geldt dat wanneer bepaalde gebruikersvragen een afwijkend werkingsgebied hebben een tussenregel moet worden aangemaakt met de afwijkende locatie als werkingsgebied.
Richt, bij de overkoepelde regel, de scenario’s van de beslistabel zodanig in dat ze de juiste beslissing vormen bij de omstandigheden beschrijven in het stuk juridische tekst. Houd hierbij rekening met regels die kunnen wegvallen doordat bijvoorbeeld de regel een kleiner werkingsgebied heeft of een activiteit niet bevat. Hiervoor worden waarschuwingsmeldingen getoond waarin wordt uitgelegd hoe je dit het best kunt controleren en inrichten. Het inrichten van de beslistabel kun je handmatig doen, maar je kunt er ook voor kiezen om de ‘enkele’ of ‘alle’ inrichting te kiezen. De ‘alle’-inrichting bewerkstelligt dat de beslistabel positief is wanneer alle regels een ‘ja’ als uitkomst hebben. De ‘enkele’-inrichting zorgt ervoor dat wanneer aan één van de regels voldaan is, het antwoordt van de beslistabel positief is. In dit artikel lees je alles over deze standaardinrichtingen.
In de meeste gevallen eindig je met één regel die uiteindelijke de beslissing omvat voor het stuk tekst wat je toepasbaar maakt. Omdat deze grondslag van deze regel ligt in dat stuk juridische tekst, kun je de juridische tekst aan deze regel koppelen. Dit is namelijk de juridische basis van deze regel. De tekst zal zichtbaar worden wanneer een van de gekoppelde werkingsgebieden en een van de gekoppelde activiteiten actief zijn.
Gebruik van werkingsgebied = beheergebied
Wanneer een regel altijd geldt, dus niet bij een specifieke locatie, selecteer dan bij ‘werkingsgebied’ de optie ‘beheergebied’. Kies niet voor ‘specifieke locaties’ waarbij je hier het beheergebied te selecteert. Dat kan problemen opleveren.
Voorbeeld case
De regels die zijn ingevoerd voor de case zullen hier worden behandeld.
Het opstellen van beslissingsregels
Voor elk van de artikelen zijn aparte beslissingsregels opgesteld. Deze zullen hieronder worden toegelicht.
Artikel 2.9.1.1 (2.1)
In dit artikel worden de specifieke locaties opgegeven waarin de opvolgende regels van toepassing zijn. Met deze beslissingsregel zullen we dat gebied toepasbaar maken.
Naam regel: Paragraaf 2.9.1.1 (2.1) van toepassing
Werkingsgebied: beheergebied
Gekoppelde juridische tekst: artikel 2.9.1.1. (2.1)
Met deze beslistabel is er ingeregeld dat de regel ‘van toepassing’ is wanneer er een locatie geselecteerd is die binnen de locatie van het werkingsgebied valt maar die niet binnen een waterkering valt, én niet binnen een beschermingszone van een waterkering én niet binnen een vaarweg in beheer bij het waterschap. Wanneer er een locatie is geselecteerd binnen een van deze drie locaties, is de regel ‘niet van toepassing’. Deze regel gebruiken we ook in de beslistabel van de volgende twee artikelen om deze hetzelfde toepassingsbereik te geven. Dit is apart ingeregeld omdat het ook letterlijk zo in het artikel is opgenomen en zoals er eerder is aangegeven proberen we hier zo dicht mogelijk bij te blijven.
Bij deze beslistabel is gebruik gemaakt van een ander type antwoord zodat de tabel wat makkelijker te interpreteren is. Het type uitkomst is ingesteld als ‘keuzelijst’ met als keuzes ‘van toepassing’ en ‘niet van toepassing’. Wanneer het eerste scenario waar is, is het artikel namelijk van toepassing.
Artikel 2.9.1.2
Zoals in de interpretatie van dit artikel is omschreven moeten we hier een situatie inregelen van scenario’s wanneer er een vrijstelling van de vergunningplicht geldt. Deze vrijstelling geldt alleen binnen een bepaald gebied, aangegeven door middel van artikel 2.9.1.2. (2.2). En deze vrijstelling geldt alleen wanneer aan alle geschetste voorwaarden is voldaan. Hieronder staat de opgestelde beslistabel weergeven waarin we dit zo letterlijk mogelijk hebben ingeregeld.
Naam regel: vrijgesteld vergunningsplicht brug 2.9.1.2 (2.2)
Werkingsgebied: overig water, schouwwater
Gekoppelde activiteiten: aanleggen van een brug, verwijderen van brug
Gekoppelde juridische tekst: artikel 2.9.1.2. (2.2)
In deze tabel is de bovenste regel onderdeel van het toepassingsbereik (naast het werkingsgebied van de regel). Wanneer er binnen een van de uitzonderingslocaties wordt geselecteerd zal de uitkomst van de uitzondering ‘niet van toepassing’ (en dus ‘nee’) zijn; men krijgt dan geen vrijstelling van de vergunningsplicht.
Vervolgens zijn alle gebruikersvragen opgenomen met hun bijbehorende antwoord. Zoals eerder is vernoemd is ervoor gekozen de vragen niet ontkennend op te stellen waardoor bij ‘pijlers in het water’ en watervoerend profiel versmald’ een ‘nee’ het positieve antwoord is.
Het activiteiten icoon wat bij twee regels wordt weergegeven geeft aan dat die vragen alleen van toepassing zijn bij een subset van de activiteiten die aan de overkoepelende regel gekoppeld zijn. Wanneer de activiteit burg verwijderen wordt geselecteerd wordt ’10m tot ander kunstwerk’ niet getoond. Wanneer de activiteit ‘brug aanleggen’ wordt geselecteerd wordt de regel ‘bestaande profiel hersteld’ niet getoond. Dit is ingesteld door een tussenregel aan te maken en daar alleen de activiteit te koppelen waarvoor de regel zou moeten gelden.
Artikel 2.9.1.3
Het laatste artikel omschrijft dat wanneer de andere twee artikelen van toepassing zijn, en er dus een vrijstelling van een vergunning is bij het aanleggen van een brug, er ook een vrijstelling is van de meldplicht bij deze activiteit. Hiervoor geldt hetzelfde toepassingsbereik omschreven in artikel 2.9.1.1. (2.1) waarvoor we een vrijstelling van de meldplicht inregelen.
Naam regel: vrijstelling meldplicht brug 2.9.1.3.
Werkingsgebied: overig water, schouwwater
Gekoppelde activiteiten: aanleggen van een brug
Gekoppelde juridische tekst: artikel 2.9.1.3. (2.3)
In deze tabel is voor het bewerkstelligen van het toepassingsbereik nogmaals de beslistabel van artikel 2.9.1.1. (2.1) gebruikt. Daarnaast is ook de beslistabel van artikel 2.9.1.2. (2.2) gebruikt om in te regelen dat de vrijstelling van de meldplicht geldt wanneer men ook een vrijstelling van de vergunningsplicht heeft. De juridische tekst van deze regel zegt niks over de meldplicht bij het verwijderen van een brug dus hier is ook niets voor ingeregeld.
STAP 8
Breng overkoepelende regel- en onderwerpstructuur aan
Na het aanmaken van de beslissingsregels moeten deze ze aan elkaar worden verbonden door een schaalbare regelstructuur die kan worden ingevoegd in het onderwerp. Deze structuur wordt gevormd door drie generieke lagen: de onderwerplaag, de laag ‘activiteit is meldplichtig/vergunningplichtig ect.’ en de laag ‘meldplicht/vergunningplicht ect. brug aanleggen/verwijderen’. Ervanuitgaande dat we nu de gehele structuur opzetten op basis van de activiteit brug aanleggen/verwijderen. Deze structuur waarbij het toepasbare regel netwerk samenkomt in één onderwerp is vereist wanneer de toepasbare regels aan het DSO gekoppeld moeten worden.
In de laag voor de ‘meldplicht/vergunningplicht brug aanleggen/verwijderen’ maken we regels met beslistabellen aan voor elke uitkomst die de desbetreffende activiteit kent. Dit kan bijvoorbeeld zijn een regel genaamd: ‘meldplicht aanleggen/verwijderen brug’ en een regel genaamd: ‘vergunningplicht aanleggen/verwijderen brug’. Wanneer de specifieke case nog meer uitkomsten kent, maak dan voor die uitkomsten ook activiteitspecifieke regels aan. Voeg in deze beslistabellen de regels toe die deze specifieke uitkomst bewerkstelligen en richt hem zodanig in dat het eerste scenario de ‘nee’ beschrijft. Op deze manier is de constructie minder foutgevoelig wanneer er regels wegvallen. De gedachte achter deze constructie kan worden beschreven met de vraag: wat als er nergens meer iets genoemd wordt over deze activiteit met deze locatie (dus alle regels vallen weg), wat wil je dan dat de uitkomst is?
De laag voor ‘activiteit is meldplichtig/vergunningplichtig etc.’ Hoeft maar één keer te worden ingericht. Maak hier voor elke uitkomst een ‘activiteit is …(soort uitkomst)’-regel aan. De beslistabel van deze regel wordt gevuld met de regels die zijn aangemaakt bij de vorige laag. De regel ‘activiteit is meldplichtig’ kan bijvoorbeeld bevatten: meldplichtig brug aanleggen/verwijderen, meldplichtig grond afgraven en meldplichtig dempen van oppervlaktewater. Zo worden alle meldplichtuitkomsten van alle activiteiten in één regel ondergebracht. Bij het toepasbaar maken van een nieuwe activiteit kan deze simpelweg worden toegevoegd aan de tabel om in het onderwerp terecht te komen. Deze regels kunnen als werkingsgebied het beheergebied hebben en hoeven niet activiteit gebonden te zijn.
In het onderwerp wordt de ja/nee-beoordeling die de regels genereren omgezet in daadwerkelijke uitkomsten. In de beslistabel van het onderwerp voeg je alle regels van de soorten uitkomsten toe zoals die zijn aangemaakt in de vorige laag. Per uitkomst kan in het onderwerp beschreven worden welke tekst er getoond moet worden bij dit antwoord. Hoe het scenario van de beslistabel wordt ingericht op het gebied van scenariovolgorde kan van belang zijn in sommige situaties. Lees hierover meer in het artikel ‘voorbeelden van beslistabellen’.
Let op, Er kan maar één onderwerp gekoppeld worden met het DSO.
Voor het aanleveren aan het DSO moeten alle (toepasbare) regels afkomstig uit een document (bv een waterschapsverordening) worden samengebracht in één onderwerp. Het is niet mogelijk om meerdere losse onderwerpen aan het DSO te koppelen.
Voorbeeld case
In de voorbeeldcase die we gebruiken maken we dezelfde structuurlagen aan. Echter voegen we hier nog een laag aan toe omdat de regels in dit geval een vrijstelling van een meldplicht en vergunningplicht beschrijven. Aangezien de regels zo dichtbij de tekst als mogelijk moeten blijven maken we deze conversie ook aan in de regelstructuur.
In de vorige stap zijn we al geëindigd met twee regels die een activiteit specifieke uitkomst beschrijven: vrijstelling meldplicht brug 2.9.1.3. omschrijft de situatie waarin de (vrijstelling van) meldplicht en vrijgesteld vergunningsplicht brug 2.9.1.2 (2.2) omschrijft de situatie waarin er (vrijstelling van) vergunningplicht geldt. Deze regels zullen we gebruiken om de structuur verder op te bouwen.
De extra laag die in deze case moet worden ingericht is de laag die de conversie maakt van vrijstelling van vergunningplicht naar vergunningplicht zodat de regel past in de overkoepelende structuur. Maak hiervoor een regel aan met de naam: vrijgesteld vergunningplicht en regel de beslistabel in zodat wanneer de vrijstelling een ‘nee’ geeft, de uitkomst van de regel ‘nee’ is.
Deze regel hoeft niet locatie en activiteit gebonden te zijn. Hij kan namelijk altijd gelden.
Hiermee is er in de juridische tekst een vangnet opgebouwd dat wanneer er geen vrijstelling geldt, er dus altijd een vergunningplicht geldt. Mocht je net buiten de voorwaarden vallen, dan zul je in deze situatie altijd een vergunning aan moeten vragen. Dit is in lijn met de ‘nee, tenzij’ gedachte waarmee in deze situatie de teksten zijn opgesteld.
Vanaf deze laag gaan we weer door in de gebruikelijke lagen. Voor de vergunningplicht maken we een regel aan met de naam: activiteit is vergunningplichtig. Deze is ook niet locatie en activiteit gebonden en bevat de regel ‘vrijgesteld vergunningplicht’ met de volgende beslistabel:
Als laatste kan het onderwerp worden ingericht met alle ‘activiteit is .. (uitkomst)’ regels. Wanneer alleen de regels uit deze case worden verwerkt in het onderwerp zal het er ongeveer zo uit kunnen zien:
Wanneer meerdere cases zijn ingeregeld zal het onderwerp transformeren naar iets als deze:
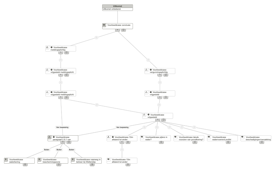
Ter ondersteuning van het begrijpen van de ingevoerde regels is hier het overzicht van de beslisboom voor de structuur van deze case wanneer als locatie ‘overig water’ en als activiteit ‘aanleggen van brug’ is geselecteerd:
Klik op de afbeelding om te vergroten
STAP 9
Test de scenarios
Na het inregelen van de tekst is het aan te raden om de ingevoerde data te testen. Wanneer er niet helemaal duidelijk is welke scenario’s er te testen zijn, is de samenvattende beslistabel een goede bron voor een overzicht hiervan. Vul elke mogelijke situatie in en beantwoord de vragen op alle mogelijke manieren en bekijk of de gewenste uitkomst gegeven wordt.
Samenvattende tips
Houdt regels dicht bij de verwoording van de tekst
- Houdt de regels zo dicht mogelijk bij de formulering van de juridische tekst. De tekst zou de (toepasbare) vraag letterlijk moeten kunnen beantwoorden. Waar vind ik het antwoord precies terug in de tekst om te controleren of het klopt? Op deze manier is de relatie puurder, maak je minder aannames en wanneer teksten wijzigen is het makkelijker om de bijbehorende regels te wijzigen.
- Probeer ook de inrichting van je beslistabellen zo dicht mogelijk bij de manier waarop de tekst is opgesteld te houden (zie stap 8).
- Door extra lagen regels aan te maken zorg je er soms voor dat de regels wat dichter bij de betekenis van de tekst blijven staan. Het is hierbij ook makkelijker mogelijk om met de naamgeving van de regels dichter bij de tekst te blijven. Vaak trek je bij het maken van regels al extra conclusies om het efficiënter te willen inrichten. Dat zorgt ervoor dat de tekst en regels verder van elkaar af komen te staan.
Koppel alleen beslissingsregels aan teksten
- In principe hoeven alleen de beslissingsregels (regels op basis van andere regels die echt een beslissing bewerkstelligen zoals in de tekst wordt omschreven) te worden gekoppeld aan het juridische tekstelement. Deze samenvattende regel zorgt ervoor dat wanneer een van de regels in de beslistabel geraakt wordt, de juridische teksten worden getoond. De conversieregels en de structuurregels hoeven niet gekoppeld te worden.
- In de huidige versie van de applicatie kan er niet zo veel waarde worden gehecht aan de juridische teksten die bij de uitkomst worden getoond. Alleen de alle/alle view moet minimaal de juridische beoordeling bevatten.
Druk locaties waar mogelijk uit in het werkingsgebied
- Druk gebieden waarbij de regels moeten gelden wanneer er een locatie binnen een gebied wordt geselecteerd zo veel mogelijk uit met de werkingsgebiedfunctionaliteit. Dit voorkomt een overvloed aan regels op basis van locatie.
- Een locatieconversieregel kan als werkingsgebied het hele beheergebied hebben. In principe is dat de juiste keuze maar je kunt het werkingsgebied ook dezelfde locatie als de conversie geven.
Gebruik voornamelijk de ja/nee gebruikersvraag
- Gebruik bij een vraag waarbij je het antwoord een getal is alleen het daadwerkelijk invullen van een getal wanneer je de vraag wilt gebruiken voor meerdere toetsingen. Dat scheelt een hoop omdenken.
Vorm juridische teksten idealiter naar de structuur van het DSO
- Wanneer men opsommingspunten apart als juridische tekstelementen heeft gemaakt wordt de situatie erg moeilijk. Buiten dat het juridisch gezien niet op deze manier doorgeleverd mag worden aan het DSO. Is het ook aan te raden dat eerst te repareren voor je de toepasbare regels inricht. Het samenbrengen van de bestaande toepasbare regels kan een moeilijk geheel worden.
Gebruik samenvattende beslistabel voor de juiste activiteiten
- Het beginnen met het vormen van een samenvattende beslistabel als onderdeel van het inlezen in de juridische tekst kan het begrip van de inhoud van de tekst vergroten maar er zit ook een risico aan. Bij het maken van de beslistabel doe je namelijk veel aannames over situaties die niet expliciet in de tekst opgenomen zijn. Het invoeren van de regels op een manier die zo dicht mogelijk bij de tekst staat wordt hierdoor moeilijker omdat de aannames al in het hoofd zitten. Wees hier dus voorzichtig mee. Hieronder staat het ideale gebruik van de samenvattende beslistabel weergeven van uit twee verschillende werkwijzen:
Wanneer de juridisch tekst vast staat en dit de basis is voor de toepasbare regels:
-
- Probeer de teksten lettelijk te vertalen in de toepasbare regels
- Controleer het resultaat met de samenvattende beslistabel door alle testscenario’s hieruit te destileren
Wanneer je kan beginnen vanuit de toepasbare regels en daarna de juridische tekst kunt schrijven:
-
- Neem de samenvattende beslistabel als basis voor het schrijven van de regels
- Schrijf de tekst hierbij per activiteit